今天(12月22日)起,中国东谈主民银行连接刊行2026年贺岁哀悼币和哀悼钞,其中哀悼钞1张、双色铜合金哀悼币1枚、金质哀悼币1枚、银质哀悼币1枚,均为中华东谈主民共和王法定货币。
哀悼钞
哀悼钞正面主景为马的造型图案,上方为中华东谈主民共和国国徽、“中国东谈主民银行”、篆书“马”字钤记,下方顺次为光彩光变面额数字“20”与汉字“贰拾圆”、动感全息图案、透明视窗、盲文面额瑰丽和冠字号码。

哀悼钞后面主景为儿童欢庆锣饱读图案,辅以蒙古包庇荫图案,上方为面额数字“20”、汉语拼音字母“YUAN”,下方为花草与动感全息图案、年号“2026年”、行长章、面额数字“20”“中国东谈主民银行”汉语拼音和蒙、藏、维、壮四种民族笔墨的“中国东谈主民银行 贰拾圆”字样。

哀悼钞面额20元,票面长145毫米,宽70毫米,经受塑料材质,刊行数目为1亿张(含留存历史货币档案2万张)。
双色铜合金哀悼币
双色铜合金哀悼币正面图案为“中国东谈主民银行”“10元”字样,汉语拼音字母“SHIYUAN”及年号“2026”,底纹衬以团花图案。后面图案为中国传统剪纸艺术与庇荫年画元素相吞并的马形象,衬以花灯和萱草图案,币面左侧刊“丙午”字样。


双色铜合金哀悼币面额10元,直径27毫米,材质为双色铜合金,刊行数目为1亿枚(含留存历史货币档案1万枚)。
2026年1月13日、14日可预约
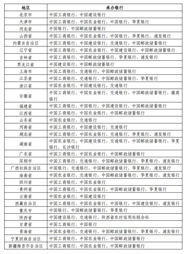
中国工商银行、中国农业银行、中国银行、中国建造银行、交通银行、中国邮政储蓄银行、中原银行、浦发银行、徽商银行、长沙银行、陕西省农村信用社聚会社(以下统称经办银行)共同承担2026年贺岁双色铜合金哀悼币和哀悼钞的预约兑换责任。各地区具体安排如下:

经办银行于2026年1月13日至1月14日办理2026年贺岁双色铜合金哀悼币和哀悼钞的预约业务。公众可通过经办银行官方网站等线上渠谈或在买卖时辰内赶赴经办银行公布的预约兑换网点进行预约登记。2026年贺岁双色铜合金哀悼币和哀悼钞每东谈主只可各预约一次。
金银哀悼币
今天(12月22日),中国东谈主民银行讲求刊行2026年贺岁金银哀悼币一套,包括1克圆形金币和8克菱形银币各一枚。该套金银哀悼币正面图案均为中国传统祯祥纹饰组合图案,并刊国名、年号。
1克圆形金质哀悼币后面图案为“福”字、荷包组合蓄意,并刊面额。
1克圆形金质哀悼币为普制币,含纯金1克,直径10毫米,面额10元,成色99.9%,最大刊行量150000枚。


8克菱形银质哀悼币后面图案为“福”字、舞鱼灯场景组合蓄意,并刊面额。
8克菱形银质哀悼币为普制币,含纯银8克,边长23毫米,面额3元,成色99.9%,最大刊行量1000000枚。


销售渠谈详见中国金币网或“中国金币”微信公众号。

